
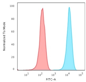
Flow Cytometric Analysis of Jurkat cells. CD3e Mouse Monoclonal Antibody (UCHT1) followed by goat anti-mouse IgG-CF488 (blue); isotype control (red).

Immunofluorescence Analysis of Jurkat cells labeling CD3e. CD3e Mouse Monoclonal Antibody (UCHT1) followed by goat anti-mouse IgG-CF488 (green). The nuclear counterstain is RedDot (red).

Immunofluorescence Analysis of Jurkat cells labeling CD3e. CD3e Mouse Monoclonal Antibody (UCHT1) followed by goat anti-mouse IgG-CF488 (green). The nuclear counterstain is RedDot (red).

Flow cytometric analysis of lymphocyte-gated PBMCs. Cells stained using CD3 Mouse Monoclonal Antibody (UCHT1) (red). Isotype control (gray) followed by goat anti-mouse CF640R.
Recognizes the epsilon-chain of CD3, which consists of five different polypeptide chains (designated as gamma, delta, epsilon, zeta, and eta) with MW ranging from 16-28kDa. The CD3 complex is closely associated at the lymphocyte cell surface with the T cell antigen receptor (TCR). Reportedly, CD3 complex is involved in signal transduction to the T cell interior following antigen recognition. The CD3 antigen is first detectable in early thymocytes and probably represents one of the earliest signs of commitment to the T cell lineage. In cortical thymocytes, CD3 is predominantly intra-cytoplasmic. However, in medullary thymocytes, it appears on the T cell surface. CD3 antigen is a highly specific marker for T cells, and is present in majority of T cell neoplasms.
There are no reviews yet.