
Formalin-fixed, paraffin-embedded human Spleen stained with CD3e Mouse Monoclonal Antibody (C3e/1931).

SDS-PAGE Analysis of Purified CD3e Mouse Monoclonal Antibody (C3e/1931). Confirmation of Integrity and Purity of Antibody.

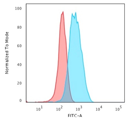
Flow Cytometric Analysis of Jurkat cells. CD3e Mouse Monoclonal Antibody (C3e/1931) followed by Goat anti-Mouse IgG-CF488 (Blue); Isotype Control (Red).

Analysis of Protein Array containing more than 19,000 full-length human proteins using CD3e-Monospecific Mouse Monoclonal Antibody (C3e/1931) Z- and S- Score: The Z-score represents the strength of a signal that a monoclonal antibody (MAb) (in combination with a fluorescently-tagged anti-IgG secondary antibody) produces when binding to a particular protein on the HuProtTM array. Z-scores are described in units of standard deviations (SD’s) above the mean value of all signals generated on that array. If targets on HuProtTM are arranged in descending order of the Z-score, the S-score is the difference (also in units of SD’s) between the Z-score. S-score therefore represents the relative target specificity of a MAb to its intended target. A MAb is considered to specific to its intended target, if the MAb has an S-score of at least 2.5. For example, if a MAb binds to protein X with a Z-score of 43 and to protein Y with a Z-score of 14, then the S-score for the binding of that MAb to protein X is equal to 29.
Recognizes the epsilon-chain of CD3, which consists of five different polypeptide chains (designated as gamma, delta, epsilon, zeta, and eta) with MW ranging from 16-28kDa. The CD3 complex is closely associated at the lymphocyte cell surface with the T cell antigen receptor (TCR). Reportedly, CD3 complex is involved in signal transduction to the T cell interior following antigen recognition. The CD3 antigen is first detectable in early thymocytes and probably represents one of the earliest signs of commitment to the T cell lineage. In cortical thymocytes, CD3 is predominantly intra-cytoplasmic. However, in medullary thymocytes, it appears on the T cell surface. CD3 antigen is a highly specific marker for T cells, and is present in majority of T cell neoplasms.
There are no reviews yet.