
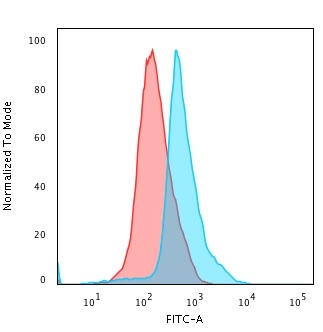
Flow Cytometric Analysis of PFA-fixed Jurkat cells using CD45RO Monoclonal Antibody (UCHL-1) followed by Goat anti- Mouse- IgG-CF488 (Blue); Isotype Control (Red).
Recognizes a 180-185kDa protein, identified as isoform of leukocyte common antigen (CD45RO) (4th Leucocyte Typing Workshop: Code No. N31). The epitope recognized by this antibody is sensitive to neuraminidase digestion. This antibody reacts with mature activated T-cells, most thymocytes, and a sub-population of resting T-cells within both CD4 and CD8 subsets. It shows no reactivity with normal B or natural killer cells, but reacts with granulocytes and monocytes. Reportedly, it is useful to identify T-cell lymphomas and leukemias. It rarely stains NK cells or B-cell lymphomas.
There are no reviews yet.